This website works better with JavaScript.
Home
Explore
Help
Register
Sign In
xueyf
/
dolphinscheduler-customized
Watch
1
Star
0
Fork
0
Code
Issues
Pull Requests
Projects
Releases
Wiki
Activity
升级改造版的dolphinscheduler
You can not select more than 25 topics
Topics must start with a letter or number, can include dashes ('-') and can be up to 35 characters long.
2
Commits
1
Branch
0
Tags
41 MiB
Java
79.8%
TypeScript
17.5%
Python
0.9%
Shell
0.6%
PLpgSQL
0.5%
Other
0.4%
Tree:
62604a1b54
master
Branches
Tags
${ item.name }
Create tag
${ searchTerm }
Create branch
${ searchTerm }
from '62604a1b54'
${ noResults }
dolphinscheduler-customized
/
docs
/
img
/
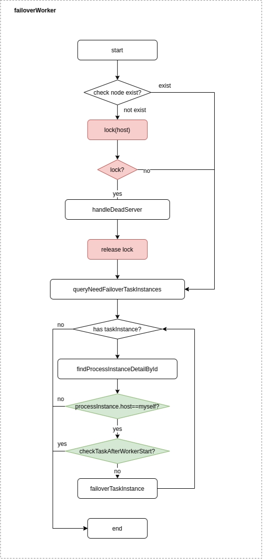
failover-worker.jpg
109 KiB
Raw
History